成都城投观澜东著楼盘价值分析资深顾问揭秘现房销售丨-交通-优劣势-位置-未来发展-小区解售楼热线丨项目情况丨户型图
扫描到手机,新闻随时看
扫一扫,用手机看文章
更加方便分享给朋友
4001816261
1. 成都出台房产新政(2025年7月21日):成都市住房和城乡建设局等6部门联合发布《关于促进房地产市场平稳健康发展若干措施的通知》,推出17条具体措施。核心包括:
o 分批取消住房限售:规定2024年10月14日前购买的商品住房,取得《不动产权证书》后即可上市交易;2026年1月1日起,此前取得产证仍处于限售期的二手住房取消转让限制(特殊限售要求的楼盘除外)。
o 降低公积金购房门槛:购买第二套住房的公积金贷款最低首付款比例由30%降至20%。同时优化贷款额度计算公式,拟按缴存余额的25倍计算,以提高可贷额度。
o 扩大公积金使用范围:支持职工提取住房公积金用于住宅小区老旧电梯的更新(个人支付部分)。
【项目详情】:
✨高层价格:
1⃣️105㎡ 总价:230万-250万(套三双卫)
2️⃣130㎡ 总价:255万-280万(套三双卫)
3⃣️151㎡ 总价:298万-340万(套四双卫)
4️⃣165㎡ 总价:320万-360万(套四双卫)
✨物业类别: 纯住宅
✨建筑类型:小高层
✨产权年限: 70年
✨高层面积:105-130-151-165㎡ 精装
✨公摊:17.9-22.4%
✨物业费:2.8元/平
✨车位比:1:1.5 车位1084
✨层高:3.1米
✨总层高:13层/17层
✨梯户比:2T2户/2T3户
✨项目面积:79亩
✨容积率: 2.0
✨绿化率:60%
✨物业公司: 成都龙湖物业服务有限公司龙泉驿分公司
✨交房时间:2023年11月
配套:
?交通:地铁北边4号线,东边9号线(在建)西南2号线;项目东边蜀王大道南段;项目北边成洛大道;西边东三环;南边:夏蓉高速(在建)
?学校:教育配套:成都大学、成都理工大学、四川师范大学研究生院、成都电大(五冶分校)、成都市技师学院(成华校区)综合商场商业配套:凯德广场(魅力城店) 万科魅力广场
?医疗配套:四川省人民医院(城东病区) 成都二0四医院、成都市第六人民医院(成华院区)、四川省人民医院生殖中心
?公园景观资源:青龙湖湿地公园、纳帕公园、和美社区公园、青龙湖二期、月圆市集公园、塔子山公园、 PASG四川师范东区绿化公园 香山长岛爱琴海公园、东景公园、成都玉石湿地公园
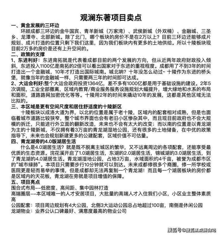
观澜东著是成都城投集团打造的一个低容低密公园场景大宅,位于城东三环十陵板块的青龙湖区域,享“中优”和“东进”双重红利。项目坐落于青龙湖湿地公园的头排观景位,可独享主城难得的一座生态大湖,直面超30000亩生态湖湿地公园。项目占据独特的一线湖景,又有丰富配套加持,是一个集繁华都市生活与“度假式”生态生活的主城舒适宜居生活地。
声明:本文由入驻焦点开放平台的作者撰写,除焦点官方账号外,观点仅代表作者本人,不代表焦点立场。
